文字广告滴滴被指强制调取用户通讯录

滴滴APP中隐私条款对个人信息的定义与范围。
近日,浙江乐清滴滴顺风车司机奸杀女乘客一案引发广泛关注。8月27日,一篇名为《滴滴出行,请开发票给我》的微信文章在网上流传,矛头指向滴滴强制向用户调取通讯录等多项隐私权限。对此,滴滴回应称,调取通讯录的权限是用于“代人叫车”与“紧急联系人”功能,调取前需用户二次确认。如不同意,消费者亦可选择手动输入号码。律师认为,用户通讯录包含多种个人信息,每条通讯信息都对应着不同的权利主体。对通讯录联络人而言,未经其允许,任何人不得使用其个人信息,滴滴的行为不符合《网络安全法》所规定的授权原则且不合法。
【质疑】
不同意隐私政策,滴滴APP无法使用?
前述网文作者称,乐清的顺风车事件发生后,他曾于8月25日17时51分拨打滴滴出行的400客服电话,要求开具2018年7月10日之前的发票。客服人员表示,开具发票只能通过APP页面的自助开票栏进行操作,后台并不能为用户开具发票。
网文作者指出,其因不同意滴滴公司提出的“隐私条款”而无法进入APP,客服表示,必须点选“同意”进入APP后,方可开具发票。
记者使用一台从未使用过“滴滴出行”APP的手机下载该软件进行测试,在点开应用后,确实出现了“滴滴法律条款及隐私政策”字样,称在用户使用滴滴产品或服务前,务必认真阅读并充分理解相关法律条款、平台规则及用户隐私政策,若点击同意并开始使用产品或服务,即表示已理解并同意该条款并且具有法律效力。
该提示语中还标注了用户隐私的主要内容,其中包括手机号、姓名、身份证明、面部识别特征等个人信息,以及手机通讯录、麦克风、相机等设备的调用权限。
记者尝试点选左下角的灰色“不同意”字样,这时,页面中部跳出“请同意条款后使用滴滴出行服务”字样。这意味着,如不同意上述条款,滴滴出行APP将无法使用。
【回应】
调取手机通讯录前需用户亲自确认
对此,记者致电滴滴客服,接线客服解释称,在界面首页的手机权限调用选项仅为概要,点选“同意”并不会直接调取通讯录,需进行进一步操作。
滴滴在回复记者采访时称,滴滴在隐私政策中对核心功能与附加功能进行了区分,仅当用户拒绝提供部分核心功能信息时才会导致APP无法使用。记者注意到,在滴滴隐私政策中,通讯录并不在核心功能信息之列,用户可随时关闭此权限。
即便如此,作为出行APP,滴滴为何要调用用户的手机通讯录?滴滴在回复中称,调取手机通讯录权限主要用于“代叫车时填入被代叫车人联系方式”和“填入紧急联系人联系方式”。相关负责人表示,在用户设置此项时可以手动输入,也可以选择匹配通讯录进行点选。他强调,在设置紧急联系人时,界面会出现二次弹窗提醒,征询用户意见是否同意调取通讯录。
滴滴在回应中提到,隐私政策第2.2.5条明确说明,如用户使用平台行程分享功能,还需提供紧急联系人信息。如拒绝提供,将导致无法实时分享行程以达到保护自身安全的目的。
【律师说法】
采集通讯录行为不符合授权原则
滴滴调取通讯录究竟作何用途?是否已在其完整的隐私条款中对此作出说明?
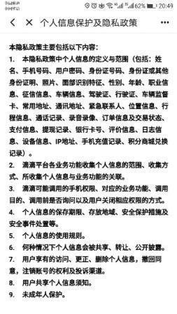
记者通过“滴滴出行”APP“设置”-“法律条款”一栏找到了自2017年8月18日起生效的完整个人信息保护及隐私政策。该条款第1条中明确了个人信息的定义与范围:包括姓名、手机号码、用户密码、身份证号码、照片、征信信息、常用地址、通讯地址、位置信息、通话记录等32项内容,但并未包括手机通讯录。
滴滴在回应中称,手机通讯录是一种设备权限,通过调取手机通讯录权限收集的紧急联系人的联系方式等属于个人信息,而在其隐私政策首部个人信息定义与范围,括号中的列举内容已包含“紧急联系人”。
北京市炜衡律师事务所律师周浩对记者表示,若出于安全所需,为满足损害最小原则,平台方可以通过技术手段要求用户提供紧急联络人信息。依照《网络安全法》明确规定,滴滴作为出行平台,除收集个人信息目的的正当性之外,收集信息的程序也要正当。若想获得收集用户信息的授权,必须提前明确告知消费者,说明APP收集信息的目的、用途、方式、范围等,还要公开其使用规则,并以醒目的方式进行提醒。
此外,京衡律师上海事务所副主任、高级合伙人邓学平还指出,用户的通讯录包含很多个人信息,每条通讯信息都对应着不同的权利主体。用户保存通讯录仅意味着权利主体允许该用户一人合法使用,不意味着各权利主体允许该用户再次公开相关信息。对通讯录联络人而言,未经其允许,任何人不得使用其个人信息,滴滴的行为不符合《网络安全法》所规定的授权原则且不合法。如果平台未经同意又将上述信息提供给第三人(无论平台是否获利),还可能构成侵犯公民个人信息罪,面临刑事责任。周浩也表示,二次收集的信息原则上理应取得第一手信息主体的同意,目前平台在这方面做得还不够。
据澎湃新闻
滴滴顺风车5月下线
整改至今仍发案11例
今年5月,空姐李明珠在郑州坐滴滴顺风车遇害后,滴滴顺风车下线整改,三个月后,滴滴顺风车司机钟某又涉嫌强奸杀害乐清20岁的女孩。记者梳理媒体报道后不完全统计,自滴滴在5月宣布顺风车全国下线整改至今,仍发生了11起滴滴司机被爆尾随或言语、肢体骚扰乘客、车牌与平台显示不符的案例。
2018年5月5日晚,空姐李明珠出门乘坐滴滴顺风车后失踪,被警方发现时已遇害。当时有媒体人指出,在此事发生前,顺风车的车主刘振华经常在郑州空港一带拉活,此前就骚扰过其他空姐,但被投诉后没有得到处理。
其实,在空姐遇害之前,滴滴司机性侵、性骚扰乘客事件就发生过多起。近日,据《南方周末》梳理,过去四年里,媒体报道及有关部门处理过的至少50起案例中,有2起故意杀人案、19起强奸案、9起强制猥亵案、5起行政处罚案件、15起未立案的性骚扰事件;涉及50个司机,53名被害人均为女性。空姐遇害案被曝光后,公众才真正开始重视女性乘车安全。
5月11日,滴滴出行正式对外宣布,即日起正式在全国范围内下线顺风车业务,停业自查整改一周。
5月19日零时,停业一周的滴滴顺风车悄然恢复业务。新上线的滴滴顺风车在安全措施全面整改,其中包括:注册身份验真(车主乘客注册须人脸识别)、接单身份验真(车主接单时须人脸识别)、隐私保护设置、夜间出行保护、安全百科学习、顺风出行保障(车主乘客均获保额最高120万意外险)。
记者查询以往媒体报道后统计,就在当时滴滴出行宣布滴滴顺风车全国下线整改一周期间,就发生了6起女乘客被滴滴司机骚扰、尾随或者车牌与平台显示不符的案例。
记者梳理5月滴滴宣布顺风车全国下线整改后的11起案例中,其中有7起案例中女乘客遭遇了言语骚扰,其中女乘客遭到“袭胸”之类的肢体骚扰有3起,有3起乘客遭到滴滴司机尾随,有2起司机的实际牌照与平台上的不一致。11起案例中,乘客的性别均为女性,且多为大学生或年轻的女职员。
据红星新闻
虎牙直播
禁止网约车司机暗中直播
针对“网约车司机暗中直播骚扰女乘客”一事,虎牙直播29日发布公告称,将禁止顺风车、快车、专车、拼车等各种形式的网约车司机以网友见面等形式进行直播(包括但不限于乘客不知情的情况下直播、主播自制剧本等行为);禁止司机在开车直播过程中存在使用手机等智能设备等危险驾驶行为;禁止司机开车直播过程中存在与同车乘客互动行为,如打探乘客隐私等,影响行车安全的行为。其他未列明但危害行车安全的内容,虎牙直播也将严肃处理。
虎牙直播表示,违反以上行为规范的主播,将按照《主播违规管理办法》进行严厉的处罚,情节严重者上报有关部门。请各位主播严格遵守,同时,敬请广大虎牙用户积极监督。
| ● 振兴乡村组织要解“三难” 2018/10/14 19:23:57 ● 当教师是在做一个知识农民 2018/10/14 9:38:32 ● 河北广宗国土局执法“疲软”,谁来监管? 2018/10/12 15:26:34 ● 河北完成农垦国有土地确权登记颁证 2018/9/23 20:33:04 ● 举办中国农民丰收节正当其时 2018/9/23 20:04:52 |


